- 扩散硅压力变送器
- 电容式压力变送器
- 无纸记录仪
- HART手操器
- 温度仪表
- 温度变送器
- 石英管液位计
- 浮球液位计
- 电容式液位计<
- 射频导纳液位计
- 雷达物位计
- 压力源
- 安全栅
- 压力表
- 精密数字压力表
- 温度校验仪
- 流量计
- 孔板流量计
- 弯管流量计
- 威力巴流量计
- 椭圆齿轮流量计
- 涡轮流量计
- 金属管转子流量计
- 超声波流量计
- 玻璃转子流量计
- 旋进漩涡流量计
- 锥形流量计
- 液体流量计
- 气体流量计
- 风压变送器
- 压力负压变送器
- 小巧型不锈钢压力变送器
- PT100铂热电阻
- 投入式静压液位变送器
- 防腐投入式液位变送器
热电偶常见故障以及维修修复方法
作者:江苏联仪自控设备有限公司 时间:2012-4-18 10:22:48
热电偶安装的方法及部位应该使一装拆维修.、热电偶周围应无降碍和便于操作,对于较长的热电偶还应注意有足够的空间可以拔出或插入。热电偶与显示仪表之间不宜直接用热电极作长距离连接,它们之间可用插接件分开,便于安装和检修。
有关表面测温热电偶的安装方法,请详见:::::。
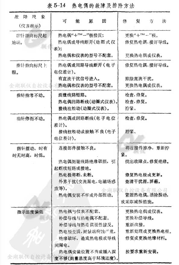
1.热电偶常见故障及修复方法
由于热电偶是和显示仪表组成一个测量系统共同工作的,而故障的发现又往往是从显示仪表的指示不正常开始的,所以,首先应分析故障是出在热电偶及线路方面还是出在显示仪表方而。下面仅对当热电偶及连接导线配用动圈式仪表及电子电位差计时的故障列成表5-14加以说明。显示仪表的故障及修复请参考有关资料。
2.故障检查方法
要排除故障,首先要查清故障所在,检查时一般可以参照一下列步骤:
(1)调查研究
排除故障应从调查研究着手,根据故障表现逐步查清。
a.反常现象:如仪表有无指示,指示是否稳定,指示值是偏高还是偏低。
b.测量系统:查清测量系统的各组成部分(热电偶、导线、仪表及元器件等)的配置情况、规格、极性有无差错,绝缘是否良好。
c.环垅:检查热电偶的工作环境,如各连接点的温度、各部件的工作温度和湿度是否符合规定以及外界有无电磁场千扰等等。
(2)热电偶回路的总热电势
在检查热电偶回路之前,首先分别检查显示仪表及回路中的元器件运行是否正常,接触和绝缘是否良好。确认正常后,再检查热电偶及连接导线。
详细热电偶故障及排除方法见图片:www.jhlyzk.com/upload/11.jpg
剩余部分请看下图:www.jhlyzk.com/upload/11-1.jpg
(3)抓住主要矛盾分段检查
检查故障要抓住主要矛盾,例如,热电偶发生故障首先应掌握反常现象的主要表现是什么,如果仪表指针不动或指向最大值(电子电位差计),或者仪表指针突然回零(动圈式仪表),那就很可能是线路断路。虽然线路在任何位丑都可能断路,但可能性最大的是线路的薄弱环节。对于热电偶来说,测量端和热电偶固定的根部是薄弱环节,前者工作条件恶劣,后者经常弯折。对于连接导线来说,互相连线处是薄弱环节,易出现虚焊、接触不良等。检查时首先应抓住这些薄弱环节,如果这些部位均无问题,需要对整个线路进行普查。
以上列举了一部分排除故障的方法,必须指出,热电偶的故障同样应以防为主,有重点的采取一些必要的技术措施,尽量避免发生故障,其次才是如何有效地排除故障。
例如,热电偶在高温工作时,应着重防止高温漏电;在负温工作时,应着亚防止水汽冷凝,霜冻等引起短路,对于振动较强的一些工况,应注意防止共振以及接线处松动而造成接触不良或断路。
版权与免责声明:
①凡本网注明"来源:金湖联仪自控"或“联仪自控”的所有作品,版权均属于金湖联仪自控设备有限公司,转载请必须注明金湖联仪自控设备有限公司,http://www.jhlyzk.com。违反者本网将追究相关法律责任。
- 2019-1-17
磁翻板液位计使用原理及使用注意事项 - 2017-7-3
静压液位计从众多液位计当中脱颖而出的... - 2017-6-30
压力变送器选型指南和技术支持 - 2016-11-9
压力变送器的应用领域有哪些? - 2016-10-24
仪器仪表行业将向智能化方向发展
- 2019-1-25
火电厂化学水处理液位计的发展之路 - 2019-1-21
磁翻板液位计:仪器仪表界的“新贵” - 2018-11-26
将对差压变送器零点迁徙成绩停止详细的... - 2018-11-24
当差压变送器用于蒸汽等温度较高的物资... - 2018-11-23
惯例办法对智能变送器停止校准是不行的

